2023年將施行的防火新規
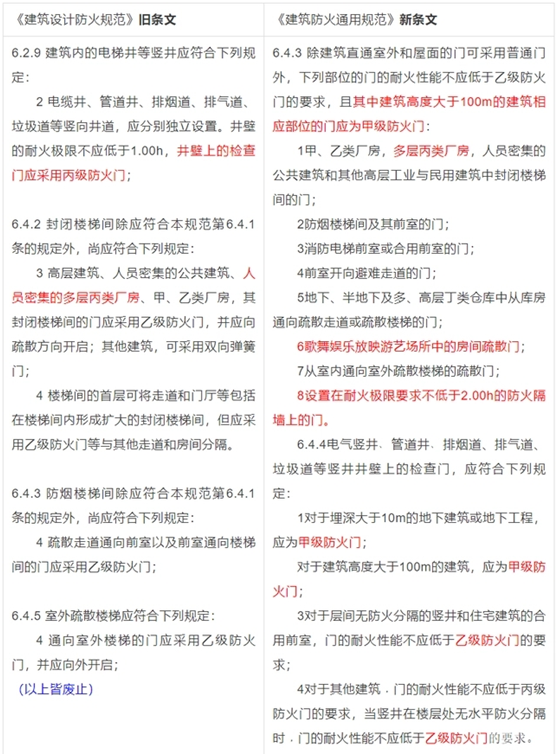
重慶防火門廠家訊:住建部發布國家標準《建筑防火通用規范》,編號GB 55037-2022,自2023年6月1日起實施。本規范為強制性工程建設規范,全部條文必須嚴格執行。同時廢止了781項工程建設標準相關強制性條文。其中包括2018版《建筑設計防火規范》(編號GB 50016-2014)和《建筑內部裝修設計防火規范》(編號GB 50222-2017)中諸多條款。重慶廈安防火門幫大家梳理了一些關于防火門的規范變化:

重慶防火門廠家訊:住建部發布國家標準《建筑防火通用規范》,編號GB 55037-2022,自2023年6月1日起實施。本規范為強制性工程建設規范,全部條文必須嚴格執行。同時廢止了781項工程建設標準相關強制性條文。其中包括2018版《建筑設計防火規范》(編號GB 50016-2014)和《建筑內部裝修設計防火規范》(編號GB 50222-2017)中諸多條款。重慶廈安防火門幫大家梳理了一些關于防火門的規范變化:
